Przejdź do treści

WebSensor RTD

Opis urządzenia

Ostrzeżenie

Do urządzenia nie należy podłączać zewnętrznego zasilania! Adapter zasilany jest z urządzenia Daxi lub IQIO.

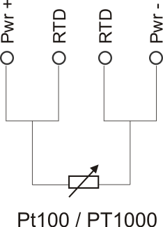
Schematy połączeń

Czujnik dwużyłowy

Czujnik czterożyłowy

Informacja

Czujniki trójżyłowe nie są obsługiwane.

Gwarancja i odpowiedzialność producenta

Ostrzeżenie

Producent udziela dwuletniej gwarancji na urządzenie oraz zapewnia serwis pogwarancyjny przez okres 10 lat od daty wprowadzenia urządzenia na rynek. Gwarancja obejmuje wszystkie wady materiałowe i produkcyjne

Producent zobowiązuje się do przestrzegania umowy gwarancyjnej, jeżeli spełnione są następujące warunki:

  • Wszystkie naprawy, zmiany, rozszerzenia oraz kalibracje urządzenia wykonywane są przez producenta lub autoryzowany serwis,
  • Sieciowa instalacja zasilająca spełnia warunki obowiązujących w tym względzie norm,
  • Urządzenie obsługiwane jest zgodnie z zaleceniami przedstawionymi w niniejszej Instrukcji,
  • Urządzenie używane jest zgodnie z przeznaczeniem.

Producent nie ponosi żadnej odpowiedzialności za konsekwencje wynikłe z nieprawidłowej instalacji, niewłaściwego użytkowania urządzenia, nieprzestrzegania instrukcji obsługi oraz przeprowadzania napraw przez osoby nieposiadające uprawnień.

Ostrzeżenie

W urządzeniu nie ma żadnych części, które wolno użytkownikowi samodzielnie wymieniać.

Warunki przechowywania, pracy i transportu

Urządzenie powinno być przechowywane w pomieszczeniach zamkniętych, w których atmosfera jest wolna od par i środków żrących oraz:

  • Temperatura otoczenia od -30°C do +60°C,
  • Wilgotność od 25% do 90% (niedopuszczalne skroplenia),
  • Ciśnienie atmosferyczne 700 do 1060 hPa.

Urządzenie przeznaczone jest do pracy w następujących warunkach:

  • Temperatura otoczenia od -10°C do +55°C,
  • Wilgotność od 30% do 75%,
  • Ciśnienie atmosferyczne 700 do 1060 hPa.

Zalecane warunki transportu:

  • Temperatura otoczenia od -40°C do +85°C,
  • Wilgotność od 5% do 95%,
  • Ciśnienie atmosferyczne 700 do 1060 hPa.

Instalacja i użytkowanie urządzenia:

  • Moduł powinien być obsługiwany zgodnie z zaleceniami przedstawionymi w dalszej części instrukcji.

Utylizacja i likwidacja

W przypadku, kiedy niezbędna staje się likwidacja urządzenia (np. po upływie czasu jego użytkowania), należy zwrócić się do producenta lub przedstawiciela producenta, którzy zobowiązani są do właściwej reakcji, tzn. odbioru urządzenia od użytkownika. Użytkownik może się również zwrócić do firm zajmujących się utylizacją i/lub likwidacją urządzeń elektrycznych lub sprzętu komputerowego. W żadnym wypadku nie należy umieszczać urządzenia wraz z innymi odpadkami.